近日,日本多所顶尖国公立、私立大学陆续发布 2027 年度(部分 2028 年度)学部入试要求变更通知。13 所高校、超 20 个热门学部集中调整选拔标准,涵盖语言成绩、考试形式、募集科目等核心环节,直接影响 2026 -2027 年准备出愿的留学生。
知日塾整理2027年度日本大学学部入试制度变更汇总表展示知日塾为了让各位正在备考的同学更加清晰的了解到院校的入试变更信息,专门将这些信息进行了汇总,扫码添加@知日塾小可爱 回复【2027学部】即可免费获得「知日塾2027年度日本大学学部入试制度变更汇总表.PDF」& 一次 1V1 与顾问老师们的免费咨询!总结了本次日本院校学部入试要求的变更信息后知日塾发现,本次变更整体主要呈现三大趋势。JLPT、托业、EJU 的提交标准更严格,部分专业新增成绩类型要求。九州大学、东京都立大学等多所名校取消部分学科留学生入试。除此之外名古屋大学农学部、学习院大学国际文化交流学部(2028年入学)还调整了EJU的分数门槛。
从整体变更趋势来看,2027 年入试难度显著提升。语言门槛抬高、竞争范围收窄、备考周期压缩,对学生的综合能力和时间规划提出更高要求。仅少数科目简化考核形式,属于 “个别利好”,无法抵消整体难度上涨的趋势。
但换个角度看,这种变革也是日本学部筛选优质生源的信号,更严苛的入试标准能过滤掉盲目跟风的竞争者,让真正有规划、有实力的同学更易脱颖而出;同时,部分学校新增英语成绩选项、放宽 EJU 提交时间等调整,也为有针对性备考的学生提供了更灵活的突围路径。
这是最“致命”的变更类型,直接导致部分专业无法出愿,需及时调整志愿。
💡庆应义塾大学【综合政策学部】、【环境情报学部】变更事项
❗️2027入学变更点:综合政策学部、环境情报学部外国人留学生入试募集停止。🏷️替代方案:可转向総合型選抜(AO 入試)或一般入试,但竞争难度更高。🗓️备考建议:若目标为庆应,需提前准备 AO 入试的志望理由书、活动经历材料。
💡九州大学【工学部】变更事项
❗️2027入学变更点:工学部 9 个学科取消留学生入试:电气情报工学科、材料工学科、化学工学科、机械工学科、航空宇宙工学科、量子物理工学科、船舶海洋工学科、地球资源系统工学科、土木工学科将取消留学生入试。仅剩应用化学科、融合基础工学科、建筑学科 3 个可出愿学科。🗓️备考建议:目标为九大工学的同学,需尽快评估剩余学科匹配度,或转向同类院校(如大阪大学、东北大学)。
💡东京都立大学【都市环境学部】变更事项
❗️2027入学变更点:地理环境学科、观光科学科取消留学生入试。🗓️备考建议:可考虑东京都立大学都市环境学部的其他学科或其他大学(如横滨国立大学)相关专业。这是本次变更中更为普遍的类型,直接抬高出愿门槛,无任何简化调整。💡早稻田大学【政治经济学部】变更事项(2028年入学)
❌变更前:政治经济学部提交JLPT成绩没有等级要求;
⭕️变更后:政治经济学部提交JLPT成绩需满足N1合格。
❌变更前:提交外部英语成绩;
⭕️变更后:外部英语成绩达到标准后,可为学力检查中的英语考试加分。
考试时间&内容变更要求
部分学部简化考核形式,但时间节点调整带来新挑战。
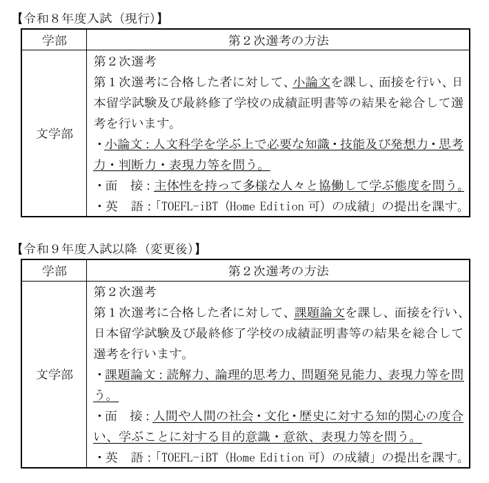
💡北海道大学【文学部】变更事项
⭕️变更后:课题论文(阅读 + 问题发现能力)+ 面试(人类社会・文化・历史关注度)。🗓️备考建议:增加深度阅读训练,关注日本社会热点议题

![]()
![]()
![]()
![]()
![]()
💡群马大学【理工学部】变更事项
❌变更前:出愿 1 月下旬~2 月上旬,考试 2 月 26 日;⭕️变更后:出愿 9 月上旬,书类合格 9 月下旬,面试 10 月上旬,合格 11 月上旬。⚠️关键影响:备考周期缩短 4 个月,需在 2026 年 9 月前完成所有材料准备。
![]()
![]()
![]()
03
2027 年入试备考紧急应对指南
立即核对目标校最新募集要项
访问学校官网 “入学者募集” 页面,确认 2027 年度最新要项。🏷️重点标记 出愿时间、必要成绩、选考方式、募集人数 4 个核心信息。🔨推荐工具 使用表格整理 「目标校变更清单」,避免遗漏。知日塾整理2027年度日本大学学部入试制度变更汇总表展示
备选升学方案制定原则
如九州大学工学部取消,可考虑大阪大学、神户大学同专业;如庆应综合政策学部停止募集,可转向法政大学、明治大学同类学部;至少准备 1-2 所要求相对稳定的院校(如部分地方国公立大学)。
04
写在最后
变革中的机遇与挑战
2027 -2028 年入试要求的集中变更,对留学生而言既是挑战也是机遇。早期发现变更并及时调整计划的同学,将在竞争中占据显著优势!
知日塾建议各位同学:
✅尝试通过多渠道与目标校前辈进行交流,获取最新情报;
如果需要进一步分析某所学校的具体变更细节,或制定个人专属备考计划,欢迎随时咨询我们的顾问老师!
扫码添加@知日塾小可爱 回复【2027学部】即可免费获得「知日塾2027年度日本大学学部入试制度变更汇总表.PDF」& 一次 1V1 与顾问老师们的免费咨询!
版 权 声 明
○
知 日 新 媒 体 部 出 品
未 经 允 许 不 得 转 载
🧠Content | 知日塾教学组
✍️Edit| VV
🧿Design | Vane